Grok 4.1 de xAI

Grok 4.1 de xAI xAI El Androide Libre

Noticias y novedades

Elon Musk se ríe de Google y OpenAI: el nuevo Grok 4.1 supera a Gemini y ChatGPT y lo hace completamente gratis

X ha anunciado el lanzamiento de Grok 4.1, la nueva versión de su modelo de inteligencia artificial que representa un gran salto respecto a Grok 4.

Más información: Adiós a los guiones largos en ChatGPT al generar texto: OpenAI anuncia que ya puedes pedir a la IA que no los use

Publicada

El creciente mercado de la inteligencia artificial aún no tiene un líder claro, aunque si tuviésemos que elegir, es obvio que ChatGPT y Gemini son los modelos de referencia, con alternativas como DeepSeek algo por detrás. Ahora, las cosas pueden haber cambiado para siempre.

Y es que xAI, la compañía de inteligencia artificial fundada por Elon Musk, ha anunciado el lanzamiento de Grok 4.1; y lejos de ser una simple actualización, se trata del mayor salto en rendimiento que hemos visto hasta la fecha en este proyecto.

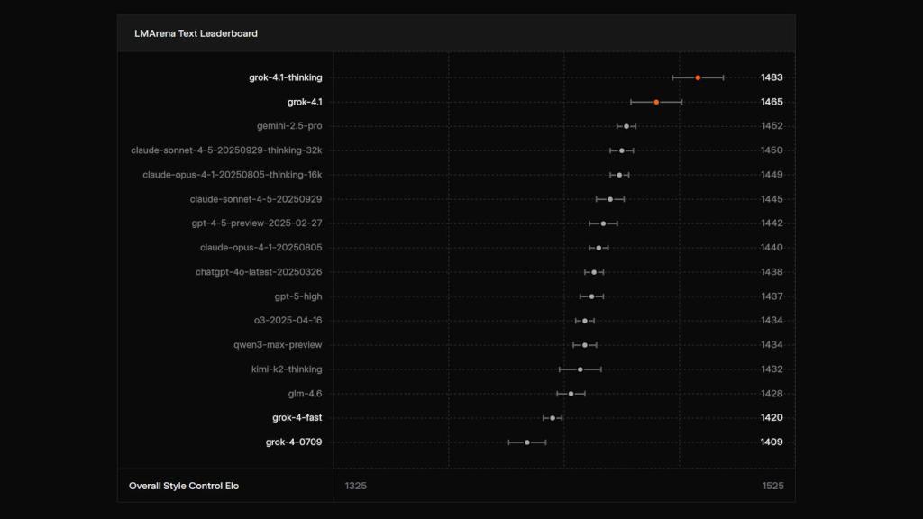
No en vano, Grok 4.1 (thinking) y Grok 4.1 se han colocado en las dos primeras posiciones de Text Arena, una plataforma pública en la que se comparan modelos de inteligencia artificial en "batallas a ciegas" decididas por los usuarios.

Por contexto, Grok 4 nunca llegó a estar cerca de las primeras posiciones en esta prueba pública de LMArena, siendo superada no sólo por Gemini y varias versiones de GPT, sino también por Claude. En una "pequeña actualización", Grok se ha puesto en las primeras posiciones.

Los usuarios están de acuerdo con estas mejoras; en realidad, Grok 4.1 ya se ha activado de manera "silenciosa" para los usuarios de X y grok.com, es decir, sin avisarles de que están usando un nuevo modelo. Durante este periodo de dos semanas, se descubrió que Grok 4.1 es la opción preferida de los usuarios un 64,78% de las ocasiones.

Resultados de Grok 4.1 en LMArena Text Arena

Resultados de Grok 4.1 en LMArena Text Arena El Androide Libre

Una de las claves de esta mejora se encuentra en la reducción de alucinaciones, uno de los grandes problemas de los modelos de inteligencia artificial, que generan información errónea con el uso.

Grok 4.1 produce tres veces menos errores factuales en comparación con versiones anteriores, bajando la desinformación a menos del 3% en pruebas como FActScore, una métrica enfocada en analizar la precisión de los textos generados.

En xAI también se han centrado en mejorar la inteligencia emocional, en otras palabras, la manera en la que la inteligencia artificial comprende la situación emocional del usuario y responde de manera adecuada para sus sentimientos.

El resultado son respuestas con más empatía y que tienen más en cuenta el daño sentimental que pueden hacer al usuario. En las pruebas de EQ-Bench de inteligencia emocional, Grok 4.1 también supera a todos los modelos actuales.

Por lo demás, Grok 4.1 incluye mejoras en las capacidades creativas, con puntuaciones destacadas en escritura creativa, además de una mejor coherencia y manejo del contexto, siendo capaz de sostener el hilo de la conversación incluso en diálogos complejos.

Grok 4.1 está disponible en dos modos de uso, el estándar que es más inmediato y conciso, y la versión "Thinking" que habilita el razonamiento paso a paso y respuestas más profundas.

El golpe de gracia es que Grok 4.1 es completamente gratuito para todos los usuarios de X, grok.com y de la app oficial; aunque los usuarios de pago tendrán menos limitaciones en la cantidad de peticiones que pueden hacer de manera diaria.