Dominik Fila y Lukasz Paczkowski con su invento Silent Box.

Dominik Fila y Lukasz Paczkowski con su invento Silent Box. James Dyson Award Omicrono

Tecnología

El invento para decir adiós a los vecinos molestos y al ruido del tráfico: "Silencia los sonidos que provienen del exterior"

Idean un dispositivo de cancelación activa de ruido que se coloca fácilmente junto a la ventana para eliminar los sonidos molestos de la ciudad.

Más información: Los revolucionarios muros con placas solares que acaban con el ruido del tráfico y también generan energía barata

Publicada

El ruido del tráfico, las conversaciones en la calle o los vecinos molestos pueden convertir tu casa en todo menos un lugar de descanso. Por suerte, existen inventos que pretenden cambiar esta situación: desde un dispositivo que imita a los auriculares con cancelación de ruido hasta unas innovadoras cortinas que bloquean los sonidos.

A ellos se les suma ahora Silent Box, un ingenioso dispositivo de cancelación activa de ruido seleccionado para los prestigiosos premios James Dyson Award, que se coloca junto a la ventana de casa y que reduce el alboroto en entornos urbanos.

Creado por los estudiantes polacos Dominik Fila y Lukasz Paczkowski, este invento pretende acabar con el exceso de estímulos a los que el que está sometido el ser humano. Un problema que, según señalan en la web de los premios, "afecta especialmente a las personas mayores y a quienes se encuentran en el espectro autista".

Los creadores de Silent Box aseguran que su objetivo "es restaurar el silencio en el ajetreo urbano que nos rodea. Queremos que nuestra tecnología no solo mejore la calidad de vida, sino que también contribuya a la salud mental. Creemos que todos merecemos un momento de silencio".

El resultado de su investigación es un dispositivo con un tamaño compacto y es capaz de atenuar por completo el ruido de la ciudad. "Gracias a él, podrás relajarte en paz incluso cuando afuera de tu ventana reina el caos diario", indican.

Fácil de instalar

Silent Box es un nuevo dispositivo que funciona según el principio de reducción activa de ruido. Una tecnología que suprime activamente el sonido emitiendo otro con la fase opuesta a la que el usuario percibe del exterior.

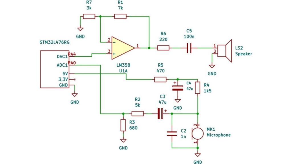
Para ello, cuenta con un micrófono que capta los sonidos procedentes del exterior y con un microcontrolador STM32 que los analiza en tiempo real. Basándose en el análisis, Silent Box es capaz de generar un sonido con la fase opuesta.

Uno de los creadores trabajando en Silent Box. James Dyson Award

Uno de los creadores trabajando en Silent Box. James Dyson Award James Dyson Award Omicrono

De esta manera, mezclándose con el ruido, ambas ondas sonoras se anulan mutuamente. El otro elemento clave del dispositivo es un pequeño altavoz, que es el que consigue reducir significativamente el ruido exterior.

"La tecnología de nuestro dispositivo es similar a la de los auriculares con cancelación activa de ruido: aísla al usuario del ruido exterior, permitiéndole concentrarse, por ejemplo, en la música", señalan sus creadores.

"Sin embargo, nuestra solución tiene una ventaja significativa: el usuario escucha todos los sonidos de la habitación y solo se silencian los provenientes del exterior. Esto permite hablar, descansar, estudiar o relajarse antes de acostarse con libertad sin aislarse del entorno doméstico", añaden.

Otra de las grandes diferencias con respecto a otros métodos tradicionales para reducir el ruido, como los paneles acústicos de materiales aislantes, es que Silent Box es un dispositivo que se instala fácilmente y sin necesidad de obras en el hogar.

Diagrama esquemático eléctrico de Silent Box.

Diagrama esquemático eléctrico de Silent Box. James Dyson Award Omicrono

De hecho, sus creadores indican que basta tan solo con colocar este dispositivo en el alféizar de la ventana de casa para protegerse del ruido exterior.

A la hora de desarrollar Silent Box, sus creadores comenzaron con experimentos sencillos con ordenadores Windows, "que lamentablemente resultaron ineficaces". Después cambiaron al sistema operativo Linux, en el que se basa el ordenador Raspberry Pi, "pero resultó un callejón sin salida".

Como solución, apostaron por usar el microcontrolador STM32, que es un componente más complejo y que usaron para reproducir sonido "al leer la señal del micrófono". Una vez encontrada la solución, idearon un algoritmo que es capaz de reproducir el sonido en fase opuesta.

"Este algoritmo está diseñado para silenciar los sonidos provenientes del exterior de la ventana. La última etapa fue diseñar una carcasa compacta, realizada mediante tecnología de impresión 3D", explican los creadores de Silent Box.

Próximos pasos

Por el momento, Silent Box es tan sólo un prototipo y la idea de sus creadores de cara al futuro es seguir trabajando en él, además de solicitar una patente y llegar a lanzarlo al mercado "a un precio atractivo".

Además de ello, también planean usar redes neuronales artificiales para mejorar su rendimiento. "Creemos que la tecnología debe ser accesible no solo para los más adinerados, sino también para quienes más la necesitan", añaden.

Programación y prueba de microcontroladores de Silent Box.

Programación y prueba de microcontroladores de Silent Box. James Dyson Award Omicrono

"Queremos aumentar la eficacia del sistema, ampliar su aplicación y garantizar que, en el futuro, Silent Box pueda mejorar realmente la calidad de vida de muchas personas en todo el mundo", concluyen sus creadores.

Cabe señalar que la exposición continua al ruido, especialmente en entornos urbanos, no solo afecta el descanso sino que puede alterar la salud física y mental. Según la Organización Mundial de la Salud (OMS), el ruido excesivo contribuye a enfermedades cardiovasculares, insomnio, ansiedad y disminución de la concentración, y tiene efectos negativos especialmente en niños y personas mayores.