iPhone 12 mini y iPhone 12 Pro Max

iPhone 12 mini y iPhone 12 Pro Max Chema Flores Omicrono

Software

Una función secreta de iOS bloquea los mensajes de hackers y atacantes

Investigadores de Google han descubierto que iMessages, la aplicación de mensajes de iOS, tiene una nueva medida de seguridad que Apple no ha anunciado.

Publicada

Noticias relacionadas

Esta semana se ha producido el lanzamiento en España de iOS 14.4, una actualización que inicialmente no parecía muy importante, al incluir apenas algunas mejoras en la cámara del iPhone y la solución a algunos problemas.

Sin embargo, apenas unas horas después se revelaba la auténtica importancia de esta actualización, al revelarse que Apple había corregido tres errores en iOS que ponían en riesgo a los usuarios.

Pero resulta que eso era sólo el principio. Samuel Groß, un investigador perteneciente a Project Zero de Google, el equipo de élite dedicado a encontrar agujeros de seguridad, ha descubierto que iOS 14 en realidad cambia completamente la seguridad del sistema.

Protección de iOS

Se trata de una nueva funcionalidad, que no ha sido anunciada oficialmente por Apple pero que ya está disponible en todos los dispositivos actualizados para bloquear los mensajes maliciosos; especialmente aquellos que incluyen código que permite hackear el dispositivo.

Groß ha llamado a esta funcionalidad BlastDoor, y se trata de un sandbox, un espacio seguro en el que los programas se pueden ejecutar sin afectar al sistema operativo.  La idea es que el código se ejecute en un entorno controlado, de tal manera que si intenta algo problemático, no pueda acceder a los datos del usuario o cambiar la configuración del dispositivo.

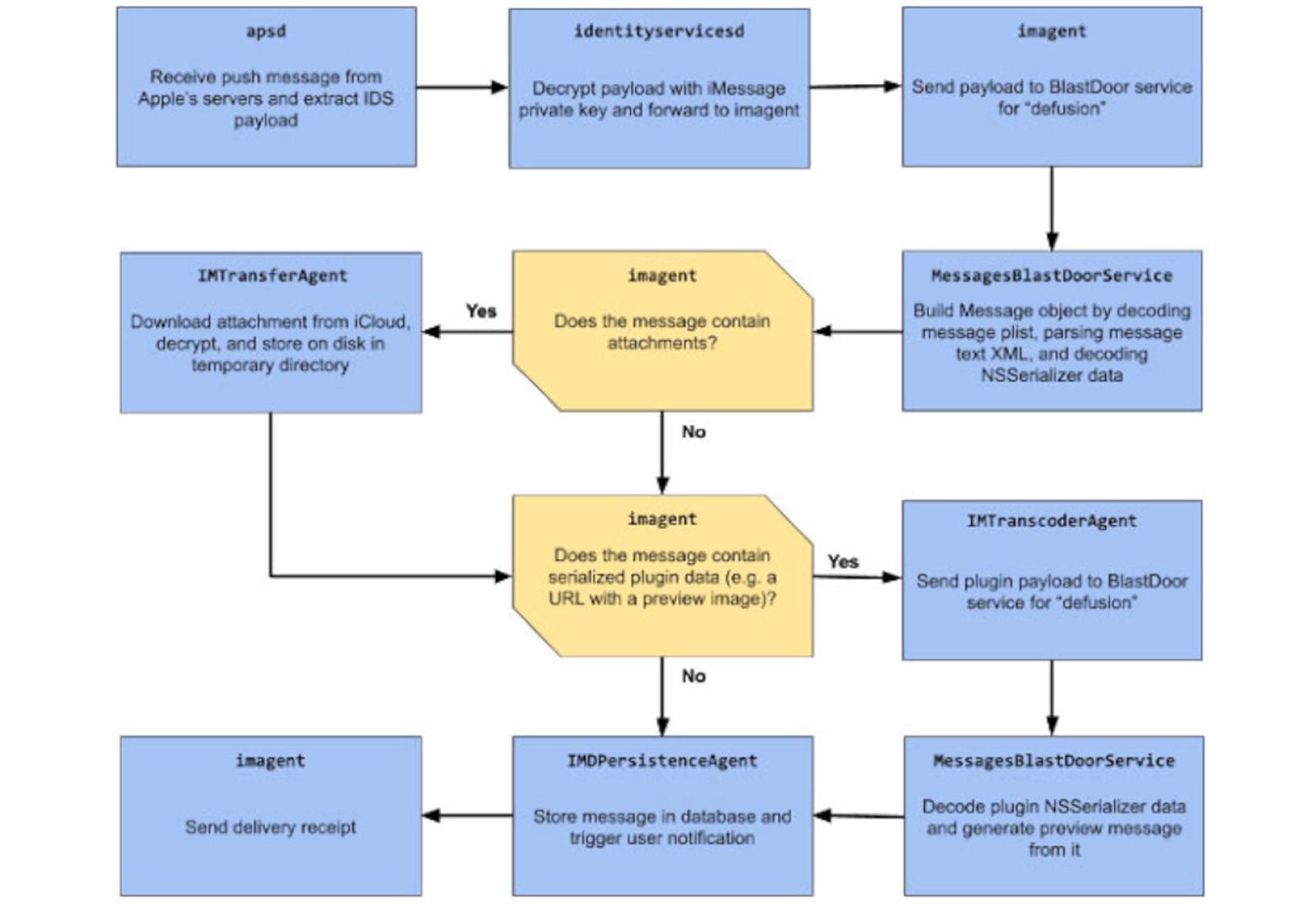
Funcionamiento de Blastdoor,  protección de mensajes de iOS

Funcionamiento de Blastdoor, protección de mensajes de iOS Project Zero Omicrono

Muchos sistemas y aplicaciones cuentan con algo similar al sandbox para proteger su código. El caso más famoso es tal vez el de Google Chrome, que hace ya diez años presentó una función que aísla cada pestaña por separado para evitar que puedan acceder a los datos del resto.

Sandbox para mensajes

La implementación de Apple se encarga de obtener los nuevos mensajes que llegan a la app Mensajes de iOS (iMessages en inglés) y desempaquetar su contenido en un entorno aislado del resto.

De esta manera, si el mensaje tiene código que se ejecuta al abrir el mensaje, no podrá hacer nada, ni obtener nuestros datos ni interactuar con el sistema operativo. A efectos prácticos, eso hace que el ataque sea completamente inocuo, y el usuario quedará completamente protegido.

Todo apunta a que Apple ha implementado esta funcionalidad en respuesta a la aparición de nuevos tipos de ataques basados en el envío de mensajes maliciosos. Concretamente, a finales de 2020 se descubrió que un fallo en el sistema permitió el espionaje de periodistas sólo con enviar un mensaje de texto.

Los atacantes se aprovecharon de una vulnerabilidad en la app de Mensajes de iOS, y Groß decidió investigar iOS 14 cuando se enteró de que ese ataque ya no funcionaba en la última versión.

No está claro porqué Apple no ha hecho público este sistema, teniendo en cuenta que supone una clara mejora de la seguridad. Puede que sea para no llamar la atención sobre el hecho de que los móviles que aún usan iOS 13 o inferiores aún son vulnerables.

Te puede interesar...